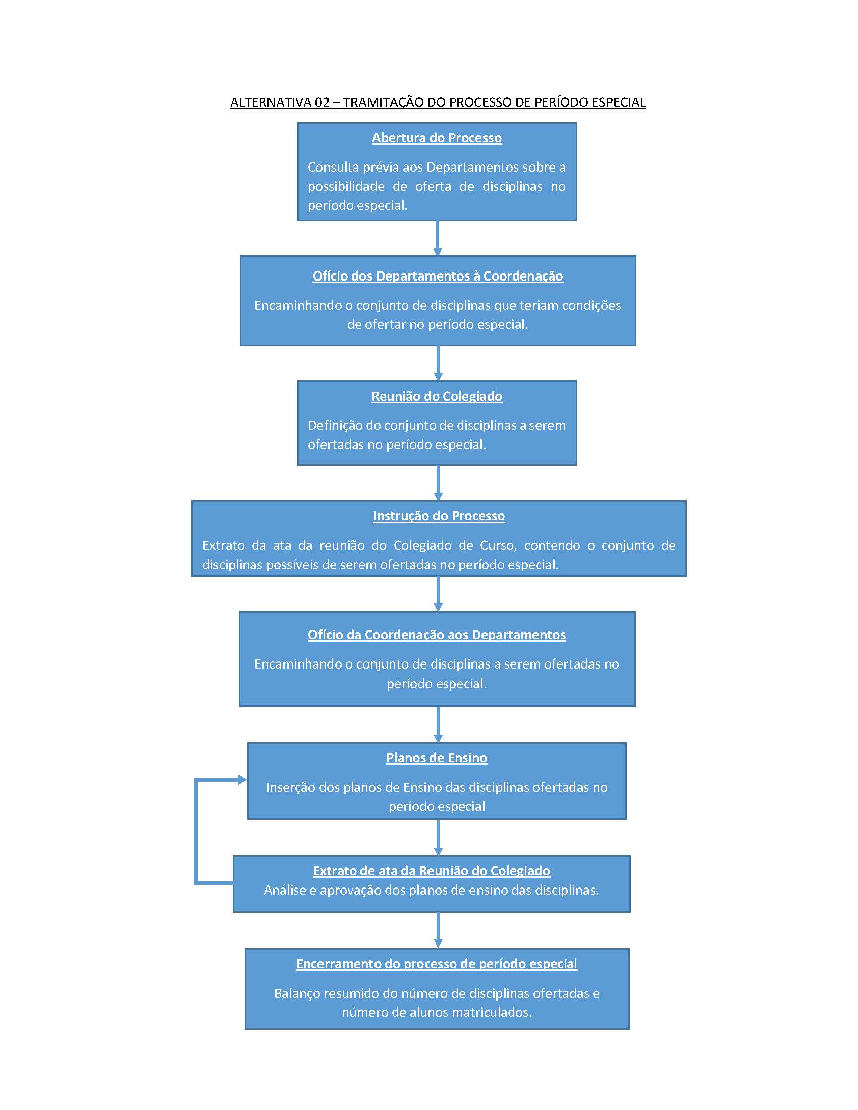
Para auxiliar as unidades acadêmicas, a COPAP elaborou duas sugestões de fluxo para tramitação dos processos que tratam do período especial, conforme Resolução 59/20-CEPE.
Cabe esclarecer que se trata de sugestão, não tem caráter normativo. Seguem abaixo as sugestões de fluxo:






Redes Sociais